Example Image全讯600cc大白菜

Web Mail
English
公司新闻 首页 - 新闻中心 - 公司新闻

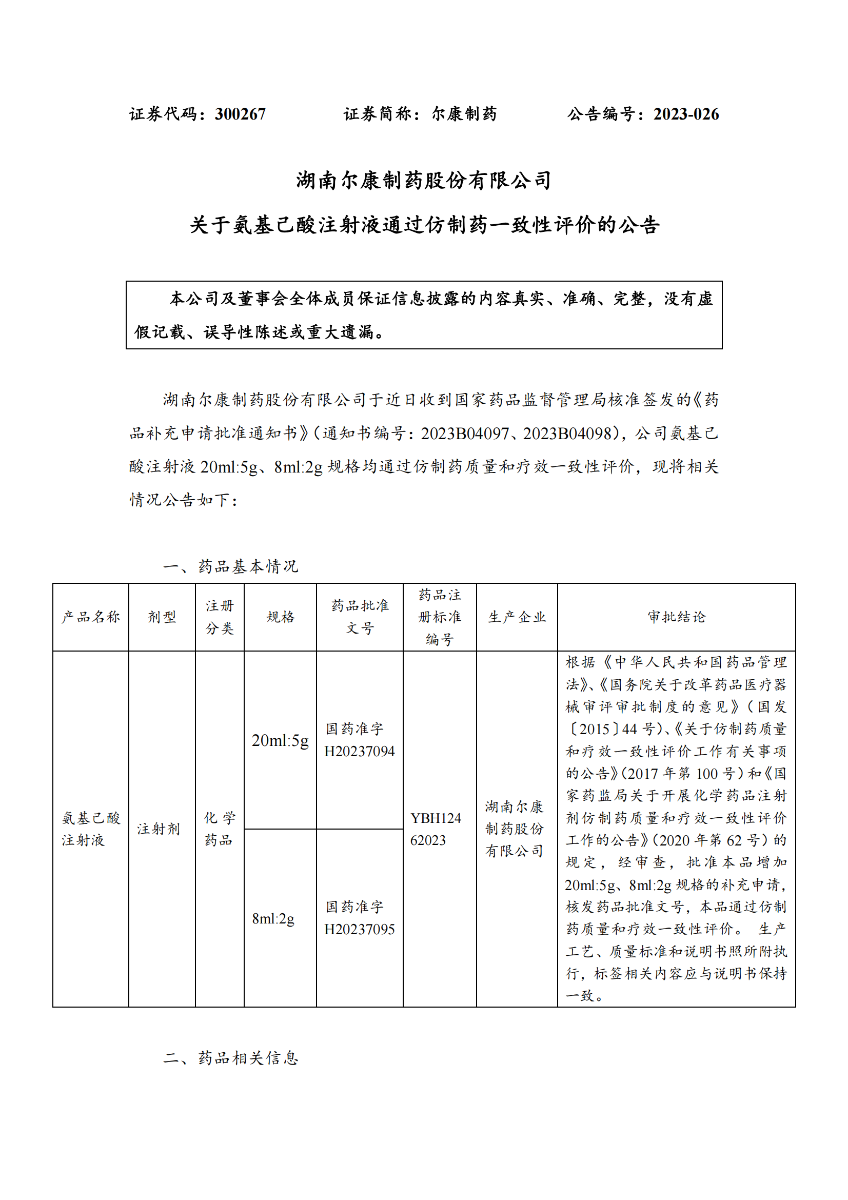
全讯600cc大白菜制药氨基己酸注射液通过仿制药一致性评价

宣布日期:2023-08-25 |
分享
加入收藏

克日,,,,,全讯600cc大白菜制药收到国家药监局批准签发的《药品增补申请批准通知书》,公司氨基己酸注射液20ml:5g、8ml:2g规格顺遂通过仿制药质量和疗效一致性评价。。。。。

全讯600cc大白菜(中国)有限公司官网

氨基己酸是一种止血药,,,,,主要用于预防和治疗血纤维卵白消融亢进而引起的种种出血,,,,,已被列入2022年版国家医保目录,属于乙类医保药物。。。。。凭证国家药监局数据库盘问,,,,,现在5家企业氨基己酸注射液通过仿制药一致性评价,,,,,其中公司拥有的8ml:2g规格为独家规格。。。。。


通过仿制药一致性评价意味着仿制药品与原研药品拥有相同的质量、疗效、清静性。。。。。这一阶段性效果的背后是全讯600cc大白菜制药长达2年的研提议劲,仿制药一致性评价需申请企业投入大宗的资金,,,,,和专业化人才一连一直地试验、探索,,,,,公司研发与生产职员支付了数倍的心血和汗水,,,,,攻克了许多灾题,,,,,才使该生产工艺得以优化,,,,,产品质量得以提升。。。。。


该药品通过了一致性评价不但有力地证实晰全讯600cc大白菜制药产品质量与原研药一致,,,,,提升了该产品的市场竞争力,,,,,也让氨基己酸注射液拥有了加入国家集采的“入场券”,,,,,有利于产品后续市场的拓展和销售,,,,,驶入了生长的“快车道”。。。。。


该产品通过仿制药一致性评价,,,,,在拥有与原研药相同质量与疗效知足患者要求的同时,,,,,也为降低药价、节约医疗用度提供了可能性,,,,,特殊是全讯600cc大白菜制药拥有的“原辅料+制剂”一体化优势,,,,,能够包管药品的稳固供应,,,,,关于药品可及性具有主要意义。。。。。


氨基己酸注射液通过一致性评价,,,,,是全讯600cc大白菜制药推动制品药板块转型升级的亮眼体现,,,,,也为公司后续推动多种有“原辅料+制剂”一体化优势的产品通过仿制药一致性评价打下坚实基础,,,,,迈出了开拓性的一步。。。。。


未来,,,,,全讯600cc大白菜制药在药品研发领域一连发力,,,,,施展公司全医药工业链优势,,,,,一直开拓更多优势制品药品种走向更辽阔、更有价值的舞台,,,,,为企业高质量生长赋能续航,,,,,为长沙打造全球研发高地加速!